简体
繁体
导航
首页
首页
资讯中心
政府信息公开
政务服务
互动交流
民生工程
下载专区
当前位置:
首页
> 政府信息公开 > 黄山市医疗保障局
>
清单公开
>
权责清单
索
引
号:
11341000MB15594040/202506-00015
信息分类:
权责清单
主题分类:
卫生、体育
发文日期:
发布机构:
黄山市医疗保障局
发布日期:
2025-06-20
生效日期:
有效
废止日期:
发布文号:
无文号
关
键
词:
廉政风险点
内容概述:
有
效
性:
有效
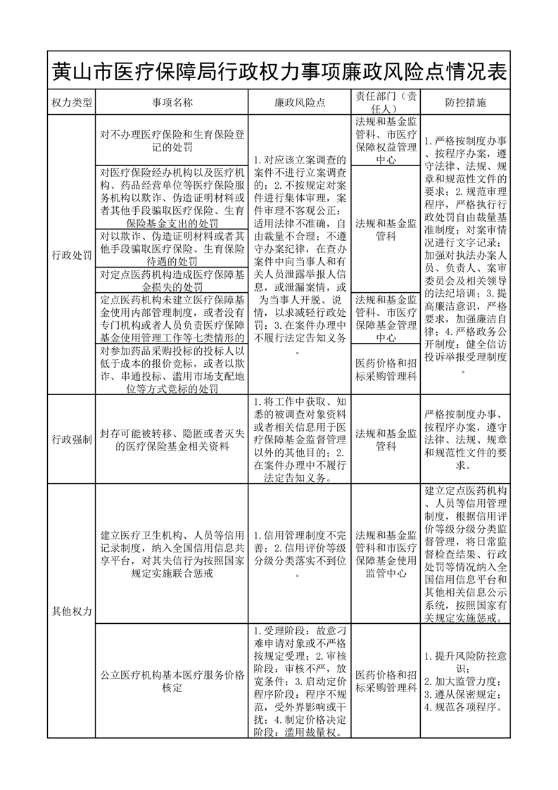
黄山市医疗保障局行政权力事项廉政风险点
作者:市医保局
发布时间:2025-06-20 08:42
信息来源:黄山市医疗保障局
阅读次数:
次
字号:
大
中
小
文本下载
我要纠错
打印
收藏
扫一扫在手机打开当前页